欢迎访问湖北路中宝金属制品有限公司网站!

您现在的位置 : 首页 > 新闻中心 > 公司新闻

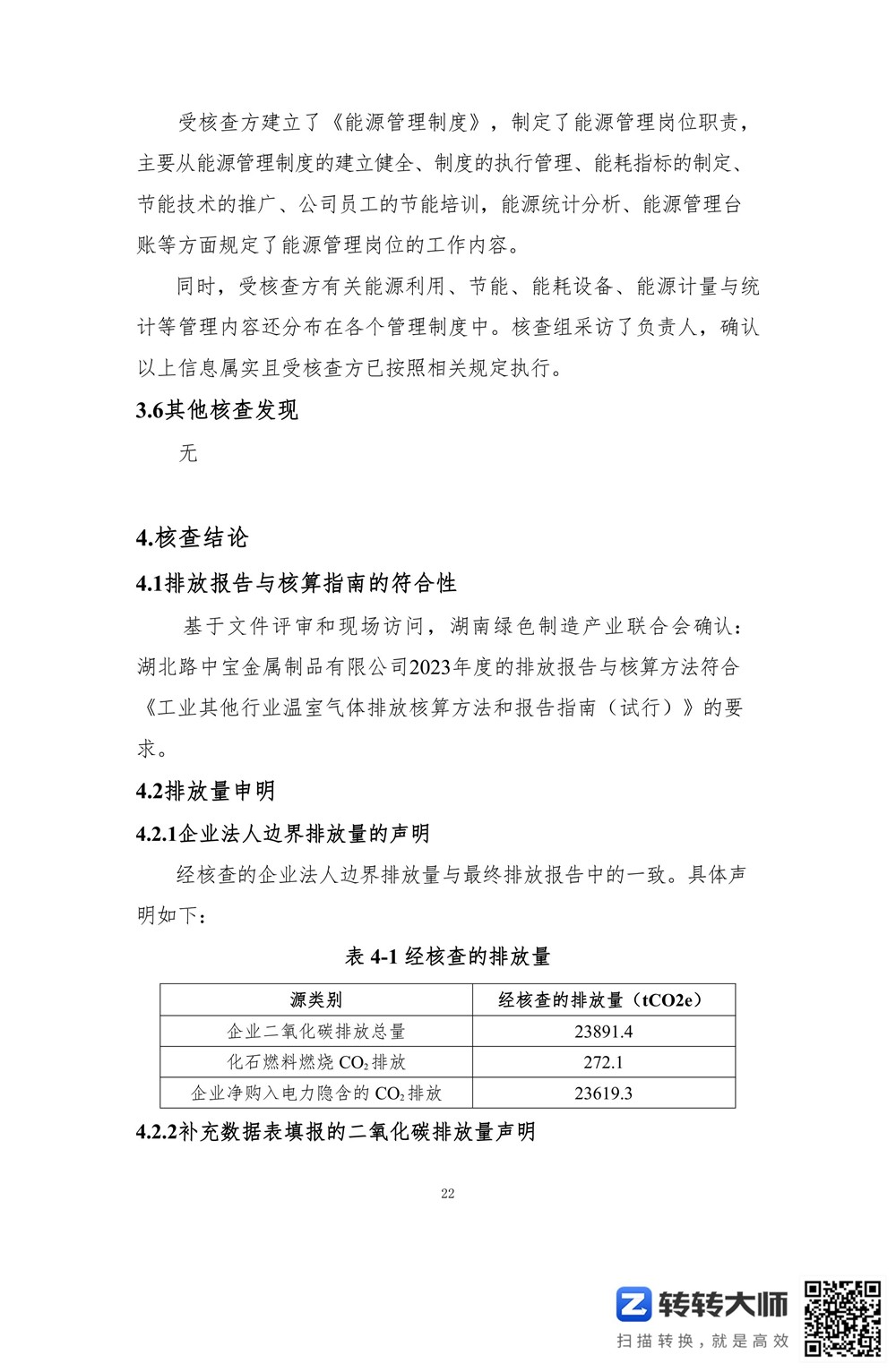
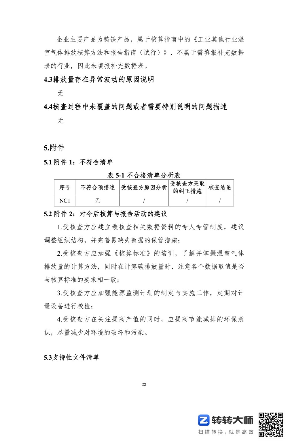
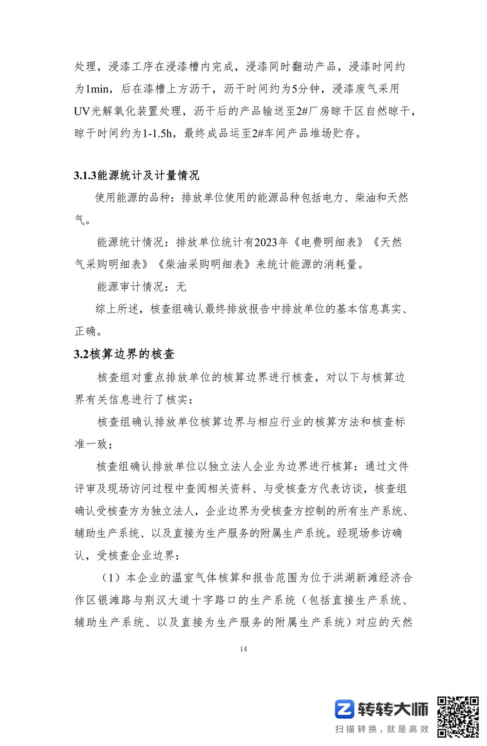
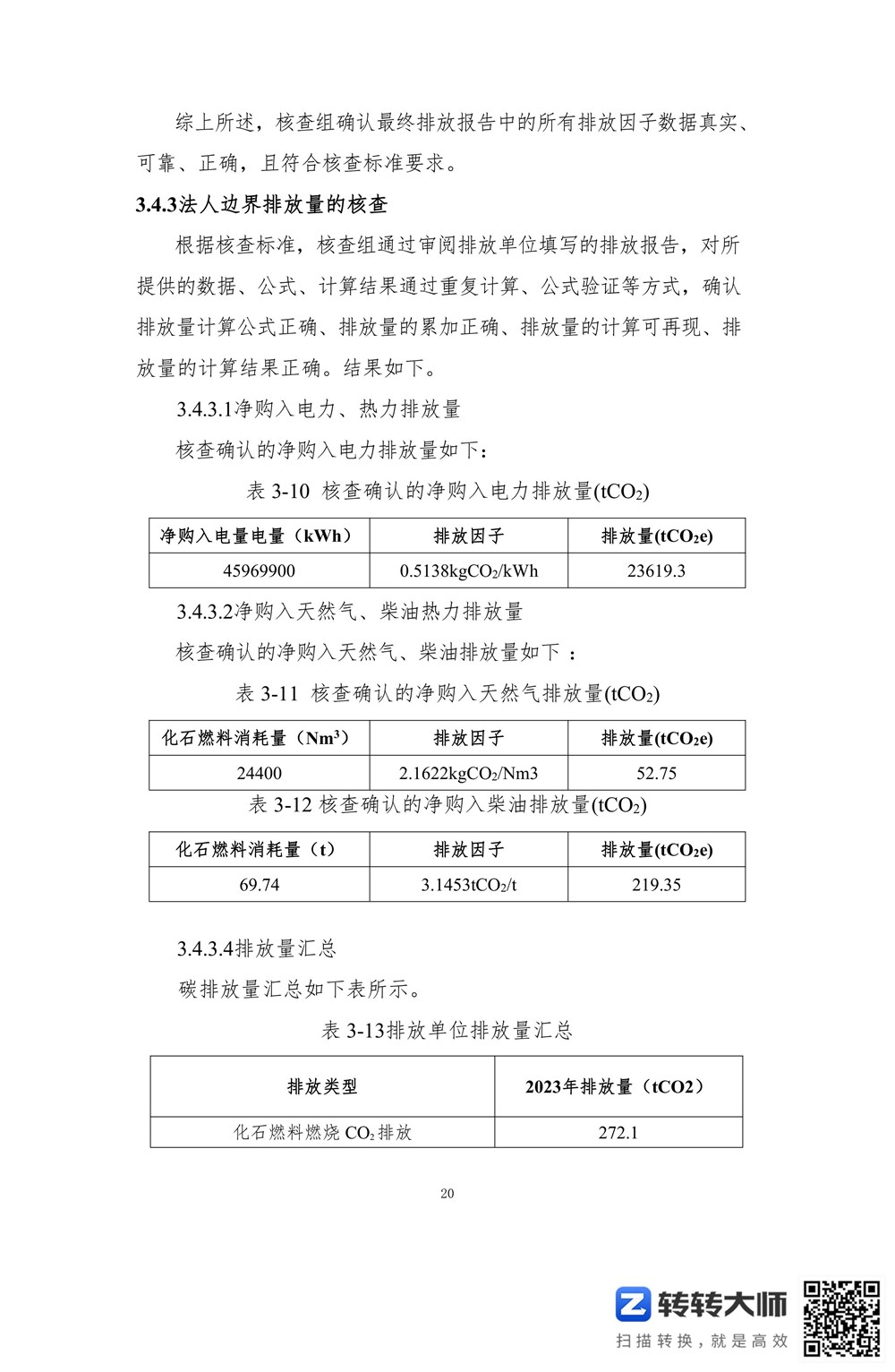
路中宝第三方温室气体核查报告

173613484.jpg

173615978.jpg

173619247.jpg

28.jpg





top